
关于欣强电子(清远)股份有限公司的IPO进程,简单来说就是:公司在2025年11月28日,因自己和保荐人主动撤回了上市申请,最终被深交所终止了上市审核。这意味着它这次冲击创业板的努力已经失败了。
零问询的异常情况:根据深交所公布的审核信息,从7月17日进入“已问询”状态,到11月28日审核终止,在长达4个多月的时间里,欣强电子的IPO审核没有披露任何一轮问询与回复文件。这在IPO审核中并不常见。
主动撤回是直接原因:深交所的终止审核决定明确指出,原因是“欣强电子及其保荐人撤回发行上市申请”。这意味着终止是公司和保荐机构主动选择的结果。
下面这个时间线可以帮你快速了解整个过程的关键节点:
上市路上的几道坎
在这次IPO被终止之前,欣强电子及其上市计划就已经暴露出不少问题,引起了市场和监管层的关注。
典型的家族企业:公司的实际控制人是董事长俞孝璋、他的姐姐俞宛伶和父亲俞金炉。父子三人通过直接和间接的方式共同持有公司超过95%的股份。这种“一股独大”的股权结构,很容易让人担心公司治理的有效性,以及小股东的利益能否得到保障。
给新总经理的“天价礼包”:在提交IPO申请的前夕,公司做了一次引人注目的股权激励。新上任的总经理陈德福通过员工持股平台,以非常低的价格获得了公司4.37%的股份。如果按公司IPO时预期的百亿估值计算,这部分股份的价值高达约4.2亿元。这个在上市前突然进行的、巨额且低价的激励,难免让人产生是否存在利益输送的疑问。
成长性不足的担忧:作为一家申请在创业板上市的公司,成长性是核心要求之一。但欣强电子2022年到2024年的营业收入分别为8.69亿元、10亿元和9.99亿元,2024年甚至出现了小幅下滑,增长明显乏力。
IPO前大额分红:尽管公司在2024年营收停滞,但却在IPO前的2022年和2023年,累计进行了超过1.8亿元的现金分红。由于俞氏家族持股比例超过95%,这巨额分红的绝大部分都流入了实际控制人的口袋。这个操作让市场质疑:公司是否真的缺钱?既然有能力大额分红,为什么还要上市募资?
总结
总而言之,欣强电子IPO的终止,直接原因是主动撤回申请,但背后反映出的可能是其公司治理结构、业务独立性和持续成长能力等方面的缺陷,未能达到监管要求或无法在审核中过关。

2025年5月19日陈德福入职欣强电子,担任总经理,原总经理俞孝璋不再兼任此职。
2025年5月控股股东YUFAMILY向员工持股平台欣承投资转让2005万股股份,转让价格为2.80元/股,用于员工激励。
2025年5月陈德福通过欣承投资间接获得2005万股欣强电子股份,占公司总股本的4.37%。
2025年5月此次股权激励价格对应公司估值约为12.85亿元。
2025年6月30日欣强电子正式向深交所递交创业板IPO招股说明书。

陈德福先生:1981年出生,中国国籍,无其他境外永久居留权,本科学历。2001年9月至2004年4月,任诠脑电子(深圳)有限公司工程师;2004年4月至2007年12月,任联能科技(深圳)有限公司课长及代理主任;2007年12月至2025年5月,历任珠海方正科技高密电子有限公司制造部总监、总经理及首席运营官;2025年5月至今,任公司总经理。
欣强电子在准备IPO上市的前夜,干了一件特别引人注目的事:他们请来一位44岁的新总经理陈德福,然后转手就通过员工持股平台,给了他价值4.2亿的股票“大礼包”。
公司快上市了,股票会很值钱。这时候突然让一个外人当老总,并低价卖给他大量原始股,他转眼就能赚好几个亿。
礼太重了:这位新总经理拿到2005万股,按上市后的估值算价值4.2亿。而公司其他一起打拼多年的高管,最多的也就拿了价值两三百万的股票,跟他完全不是一个量级。这就像是公司给所有员工发年终奖,别人都拿几百块,唯独空降的新领导直接抱走一箱金条。
来得太巧了:公司成立20年来一直是家族100%控股,从来没分过股份给外人。偏偏在提交上市申请的这个节骨眼上,突然打破惯例,进行如此巨额的“激励”,timing好得让人怀疑。
理由太模糊:这位陈德福总经理虽然有过一些职业经历,但在业内并非声名显赫的大牛,公开资料里也找不到他足以匹配4.2亿价值的惊人业绩。公司也没有详细说明,为什么他值得公司付出如此天价的代价。这难免让人怀疑,这到底是“激励”还是“输送”?
所以,整件事看起来就像是:公司赶在上市前,找了个理由,以极低的价格把大量未来会大幅增值的股票“卖”给了某个人。一旦公司成功上市,这些股票的价值就会翻好几倍,这人就能轻松套现赚取数亿元的差价。
这种行为很容易让外界质疑是否存在利益输送,即实际控制人利用公司的资产(股份)来换取个人关系或利益。对于其他看好公司、准备购买股票的普通投资者来说,这可不是一个好消息,因为这可能损害公司的整体价值,让他们觉得公司治理不透明、不公平。





欣强电子(清远)股份有限公司招股说明书(申报稿)
一、发行人及本次发行的中介机构基本情况
(一)发行人基本情况
发行人名称:欣强电子(清远)股份有限公司
成立日期:2005年8月9日
注册资本:45,900万元
法定代表人:俞孝璋
注册地址:广东省清远高新技术产业开发区银盏工业园嘉福工业区D区
主要生产经营地址:广东省清远高新技术产业开发区银盏工业园嘉福工业区D区
控股股东:YUFAMILY
实际控制人:俞孝璋、俞宛伶、俞金炉
行业分类:根据《国民经济行业分类》(GB/T4754-2017),公司所处行业属于“3982电子电路制造”
(二)本次发行的有关中介机构
保荐人:民生证券股份有限公司
主承销商:民生证券股份有限公司
发行人律师:北京观韬律师事务所
审计机构:普华永道中天会计师事务所(特殊普通合伙)
二、发行人主营业务经营情况
(一)主要业务、产品及其用途
公司主营业务是印制电路板的研发、生产和销售,自成立以来主营业务未发生变化。公司印制电路板产品定位于中高端市场,以八层及以上高端PCB为主,产品均价超过2,000元/平方米,处于行业第一梯队,竞争对手主要为行业内头部企业,在存储、通讯领域具有较高的口碑、声誉及品牌优势。公司产品具有高可靠性、高稳定性、高精密度和持续迭代等特点,主要产品包括刚性板、HDI板、柔性板、刚柔结合板,并在从事高端类载板的研发及试产,丰富的产品类别能满足不同客户需求,为客户提供一站式服务,增强了市场竞争力。
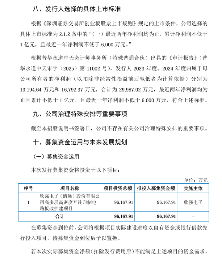
公司产品广泛应用于存储、通讯、消费电子等领域,其中,存储领域的PCB产品收入占比约为60%-70%。2024年公司在全球内存条PCB领域市占率约为12.57%,在全球SSD领域PCB市占率约为2.57%。内存条板主要用于搭载存储芯片,要求传输速度快,可以实现大容量数据传输,基材要具有耐高温、高频、高速的特点,板厚公差控制严格,公司能控制在±5%,金手指平整度及镀层均匀性良好,可大大降低接触的信号损耗。公司在存储领域深耕二十年,秉承工匠精神,具备前瞻性全系列内存条自主设计、研发及生产能力,奠定了公司在存储行业PCB的市场地位。
在通讯领域,公司具备800G和1.6T光模块板量产能力,光模块板要求PCB具有高可靠性、高稳定性、阻抗性能好、低损耗率、电信号完整等特点,对背钻、盲孔、铜厚均匀性、金手指公差等要求严格,对阻抗公差要求较高,公司1.6T光模块板阻抗线宽达到1.8mil/1.8mil,阻抗公差达到±3%,盲孔孔径达到3mil,技术难度较高。




3、俞孝璋、俞宛伶及俞金炉签署了一致行动协议
俞孝璋和俞宛伶、俞金炉已签订《一致行动协议》,协议约定:俞宛伶及俞金炉通过AKOBVI、YUFAMILY、欣承投资、欣立投资及金宥公司在欣强电子股东会中行使职权时需要与俞孝璋意见保持一致。若各方内部无法达成一致意见,各方应按照俞孝璋的意向进行表决。
综上,YUFAMILY、欣承投资、欣立投资及金宥公司在行使公司股份表决权时具有一致行动关系。
4、发行人实际控制人简历
俞孝璋先生,中国台湾籍,无其他境外永久居留权,台湾居民来往大陆通行证号:0012****,现任公司董事长。
俞孝璋先生:1980年出生,中国台湾籍,无其他境外永久居留权,硕士学历。1999年11月至今,任AKOBVI董事;2004年5月至今,任诠脑机电副董
事长;2018年12月至2023年3月,任珠海迪力执行董事;2005年8月至今,历任公司董事兼副总经理、董事长兼总经理、董事长。
俞宛伶女士,中国台湾籍,无其他境外永久居留权,台湾居民来往大陆通行证号:0013****,现任公司董事。
俞宛伶女士:1978年出生,中国台湾籍,无其他境外永久居留权,硕士学历。2004年5月至今,任诠脑机电副董事长;2018年4月至今,任欣强科技董事;2021年7月至今,任AKOBVI董事;2021年8月至今,任董事;2005年8月至今,历任公司董事长特别助理、董事兼董事长特别助理。
俞金炉先生:中国台湾籍,无其他境外永久居留权,台湾居民来往大陆通行证号:0004****,现任公司董事。
俞金炉先生:1950年出生,中国台湾籍,无其他境外永久居留权,本科学历。1982年7月至今,任AKOCOMPUTER负责人;1995年4月至2014年2月,任诠脑电子(深圳)有限公司董事长;2004年5月至2014年7月、2019年9月至今,任诠脑机电董事长;2005年8月至今,历任公司董事长兼总经理、董事。
中乾资本提示:文章来自网络,不代表本站观点。